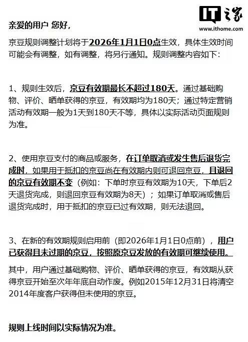
京东宣布2026年起调整京豆规则:有效期最长180天,次年底自动作废
IT之家11月28日消息,京东今日发布公告,宣布京豆规则调整计划将于2026年1月1日起生效。IT之家附调整内容如下:
京豆的有效期最长不超过180天。基本的购物、评价和晒单行为所获得的京豆,所有有效期均为180天。除此之外,通过特定的营销活动获得的京豆,有效期通常在1天到180天之间,具体规则以活动页面的实际规则为准。
在使用京豆支付的商品或服务时,如果订单取消或售后退货完成,且用于抵扣的京豆尚在有效期内,则可以退回京豆;且退回的京豆有效期将保持不变,以保持与原始有效期相同的时间长度(例如:如果下单时京豆有效期为 10 天,下单后 2 天退货完成,则退回京豆有效期仍为 8 天)。如果订单取消或售后退货完成时,用于抵扣的京豆已经过期,则无法退回京豆。
在新的有效期规则启用前,即2026年1月1日0点前,用户已获得且未过期的京豆,将按照原京豆发放的有效期继续使用。
其中,用户通过基础购物、评价、晒单获得的京豆,有效期从获得京豆开始至次年年底自动失效。例如,2015年12月31日将清空2014年度客户获得但未使用的京豆。
